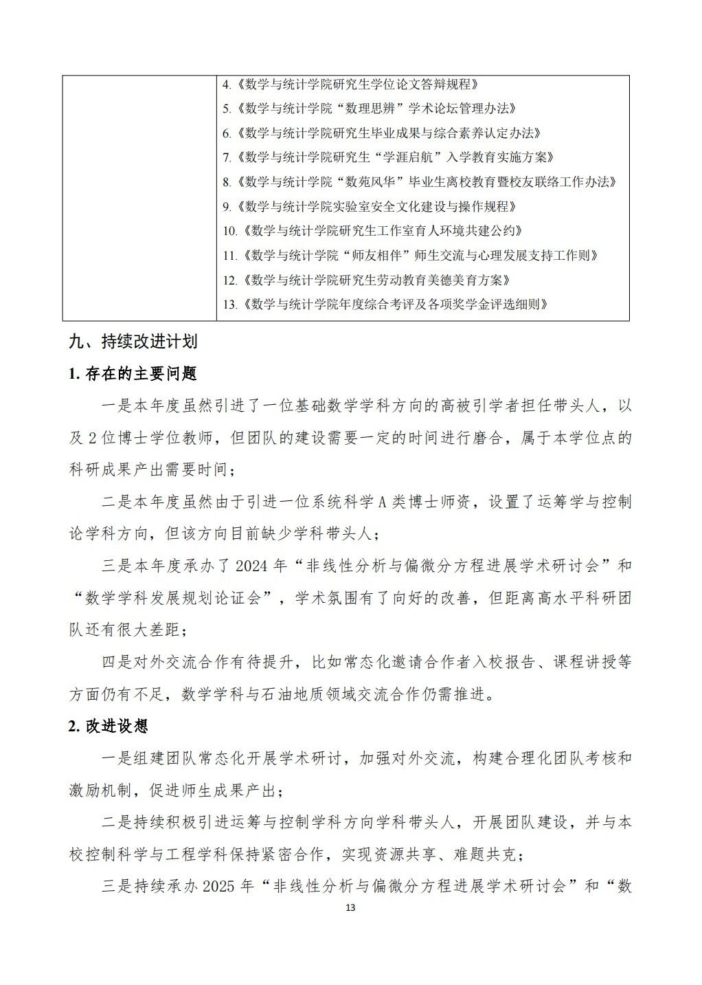
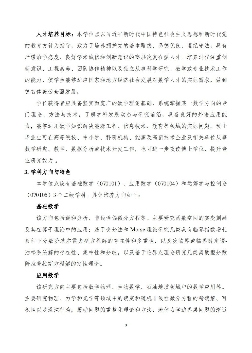
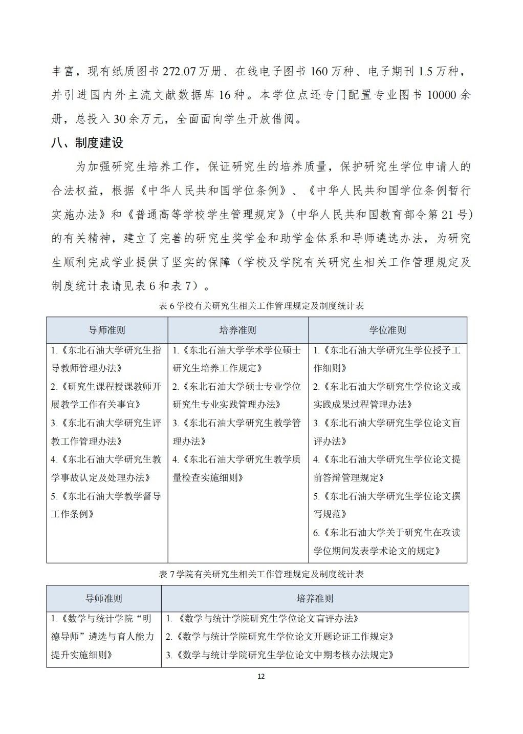
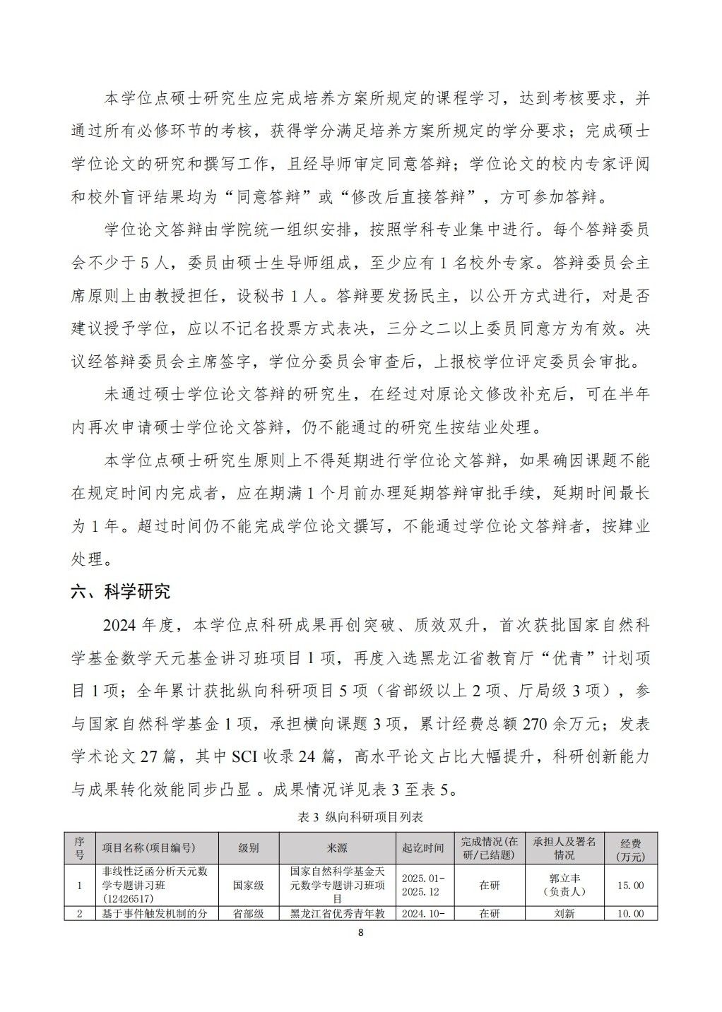
2024年学位授予点建设年度报告

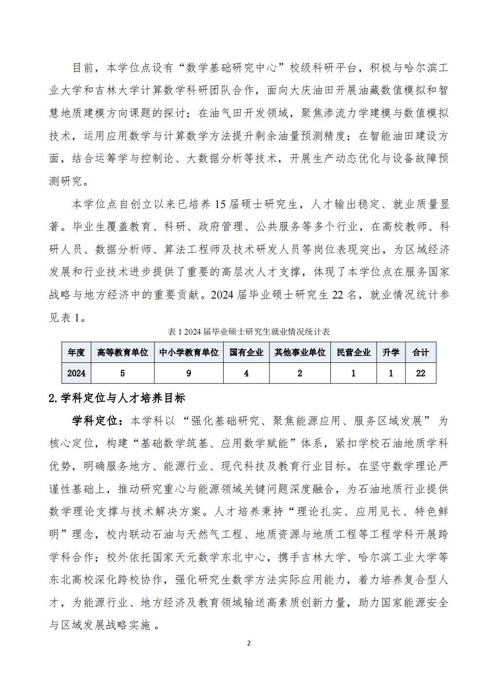
来源:2138cn太阳集团城 时间:2025-02-11 点击数:


版权所有:中国·2138cn太阳(CHN·认证集团)官方网站-SunCityGroup 邮政编码:163318 电话:0459-6503476 传 真: 邮 箱:sxx10@163.com   2138cn太阳集团城